2022年国网陕西省电力公司面向高校毕业生招聘1100名工作人员的公告(第二批),具体招聘信息如下。菏泽中公教育向朋友们发布菏泽国有企业招聘考试通知及各地国有企业招聘动态。小编提前祝愿各位考生复习成功。
一、公司简介
国网陕西省电力有限公司是国网公司的直属企业,其注册资金达到353亿元,员工人数为5.43万人,旗下设有11家地级供电企业,115家县级供电企业,以及众多科研、检修、施工、信息通信等省级专业机构及新兴产业公司,承担着陕西省电网的建设、维护和运行工作,管理着35千伏等级以上的变电站共计1368座,输电配电线路总长21.74万公里,为全省1700余万电力用户提供电力服务,保障了陕西经济社会的正常运行和城乡居民的用电需求。到2021年年底,陕西省的电网总装机容量达到7636.28万千瓦,全省电网的最高用电量是3485万千瓦,而最大单日用电量则为7.31亿千瓦时。
陕西是中国的关键能源供应中心,也是“西电东送”工程的重要连接点,该省电网与甘肃电网有四条750千伏线路相连,通过±500千伏德宝直流工程与西南电网相连,又以330千伏交流线路配合河南灵宝直流背靠背方式接入华中电网,在陕北地区,通过1000千伏榆横-潍坊特高压线路,以及500千伏锦界和府谷两座电厂的输电线路,以点对网形式直接向华北电网输送电力,总外送电量达到2235万千瓦。
二、招聘安排
(一)招聘专业
电工领域涵盖电气工程、电力系统及其自动化、电气工程及其自动化、高电压与绝缘技术、电机与电器、电工理论与新技术、电力电子与电力传动、继电保护、能源和电力系统、供用电技术等诸多学科方向。
信息技术领域:涉及计算机科学与技术、网络信息安全、通信工程以及相关学科。
安全工程、土木工程、水文水资源工程、热能与动力工程、机械制造工程、自动化工程、环境工程及其相关学科。
经济管理学科范畴内,涵盖会计学科、理财学科、鉴证学科等,以及相类似领域,但不涉及金融学科门类。
管理学科涵盖了诸多领域,例如工程项目统筹、技术成本核算、组织人才调配、商业运营维护以及市场推广活动等,还涉及其他相关学科。
其他学科门类涵盖法学、马克思主义哲学、汉语言文学以及相关学科。
以上均指主修专业,不包含辅修专业及第二学位。
(二)招聘流程
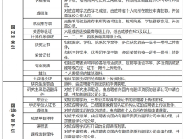
应聘者需在指定平台进行网络登记,须依据指引录入个人资料,务必即时提交必要的文件,包括学业证明、求职推荐函、学历核实文书、外语及计算机资格证明等附加材料,同时选定求职机构,保证所有资料准确无误且齐全。填写的教育背景及专业类别等数据,必须与学历核实文书相符。此次报名阶段将于2022年4月9日终止,所有参与国网陕西省电力有限公司招募的高校毕业生,其应聘资料都以本次报名情况为依据,务必提醒这些求职者关注报名事宜。
资格审查方面,本公司会对求职者的履历进行初步审核,依据个人意愿从中挑选出表现突出的候选人进行后续测试。通过现场资格确认的应聘者,将获得参加统一笔试的资格证明。对于本次选择本公司作为首选单位,并且在2022年第一批次高校毕业生招聘中也将本公司列为第一志愿报名的求职者,在同等情况下将给予优先考虑。
应聘者须经历笔考与面谈环节,校园招聘的毕业生除外,其余所有求职者都要参与国家电网公司举办的统一笔考,通过统一面谈的只有准备录用的毕业生,考试信息会通过招聘平台站内消息送达,个人中心可查询,同时会以手机短信形式提醒,本次批次的笔考、面谈时间及相关事宜将在后续公告中说明
选定合适的人选担任职位,需结合公司实际与工作标准,全面评估笔试、面试表现及个人意愿,从中选拔出最优秀者作为预备录用对象,待国家电网公司审核批准后,于招聘网站上公布结果,若条件相仿,优先考虑退役军人。
经过审核合格的应聘者,将获得工作机会,随后需签署聘用合同。
未通过简历筛选、笔试、面试的毕业生,不再另行通知。
三、报名条件和需求信息
(一)报名条件
申请国内的学子必须是2022届的正规大学毕业生,学历资料能在高等教育信息网上查到;海外的毕业生须在2021年7月1日到2022年6月30日之间完成学业,且要在2022年10月31日之前获得教育主管部门认证的学历证明。
到2022年6月30日为止,专科毕业生的年龄通常不会超过23岁,本科毕业生的年龄一般不会超过25岁,硕士研究生的年龄一般不会超过28岁,博士研究生的年龄一般不会超过33岁,特殊情况除外,如果个人条件特别突出,并且与岗位的契合度很高,年龄限制可以适当放宽。
求职者需品德良好,诚实可靠,富有开拓精神,善于学习,能够剖析并处理事务;无违法乱纪等负面经历。
求职者需身体状况良好,须通过公司指定医疗机构的体检,且成绩达标,参照国家《公务员录用体检通用标准(试行)》执行,同时要满足电力行业岗位的工作条件。有这些状况的人员,不能担任公司的职位需求:是色盲,或者双眼视力在矫正后不足1.0;有耳朵方面的听力问题;四肢存在功能上的不足;存在恐高情绪,或者有比较严重的心血管方面的疾病等,这类情况不适合从事电力登高作业的工作;还有其他情形,根据指定的医疗机构鉴定,认为不适合从事电力作业岗位的。
(二)需求信息
招聘岗位
岗位条件
工作所在地
设计规划工作,工程建造任务,电力系统调度,输变电维护检查,配电线路检修,电力销售业务,送电变电施工,基层电力设施维护经营
电工类本科及以上
地市、县
二本及以上优先
配电运检/电力营销/送变电施工/乡镇及农村配电营业等
电工类专科及以上
信息通信运检等
电子信息类本科及以上
地市、县
二本及以上优先
财务资产管理
财会类本科及以上
地市、县
二本及以上优先
规划设计/工程建设/发电厂生产/送变电施工等
其他工学类本科及以上
地市、县
二本及以上优先
工程项目管理/人力资源管理/工程技经技术/物资仓储及配送等
管理类本科及以上
地市、县
二本及以上优先
党群管理其他/行政事务管理其他
其他专业类本科及以上
地市、县
二本及以上优先
此次招募大约需要1100名员工,其中涵盖了校园招聘和定向招聘的人数,具体每个岗位的招聘名额会根据上级单位批准的计划和核定情况做相应变动。
四、有关要求
国家电网招聘网(网址:http://zhaopin.sgcc.com.cn)是本公司接收大学毕业生求职的唯一途径。公司不受理电话申请、邮寄材料、电子信函等任何其他方式递交的求职申请。
应聘毕业生须对个人资料的真实性、完整性、统一性以及资料安全承担责任。国内高校的毕业生,要在中国高等教育学生信息网申请最高学历的学籍查核证明,该证明和验证码的有效期限截止到2022年6月30日,之后失效。然后,在招聘系统的学籍认证部分,输入学籍查核证明上的验证码和有效期,同时上传学籍查核证明的电子文件。海外高校学生,须提交中国内地本科或以上学位的学历证明文件,该证明文件及验证码的有效期限须在2022年6月30日之后。若未填写验证码,或验证码已过期,或未完整提交各学习阶段的学历证明文件,将无法通过简历初步审核。若资料填写不齐全,同样会影响简历的审核结果。
为确保能及时获取招聘相关信息与通知,请务必在国家电网有限公司人力资源招聘平台准确录入个人联系电话,并确保通讯渠道无障碍,若因个人填报信息存在偏差或通讯受阻,导致未能及时收到通知,进而影响应聘结果,责任需由应聘者自行承担。
所有参与过本公司高校招聘面试的大学毕业生,还必须在招聘网站上按照规定进行报名,这样才能够参与后续的筛选优秀、集体面试等招聘环节。
通过定向招聘渠道报名的毕业生,经过筛选并签订相关协议,需依照协议内容参加考试,笔试和面试均达到要求方可被录用,此类毕业生必须在指定的单位工作满十年。
本公司招募人员时,不收取任何报名费用、中介费用、手续费或资料费用,不组织也不委托任何单位或个人举办任何形式的考前辅导班,不指定教材及辅导资料,所有针对本公司招聘笔试和面试的辅导班、考试教材、复习资料,均与本企业无关。请各位求职者提高警觉,谨防上当受骗。
网上报名的相关细节,以及招聘考试的笔试项目等未尽部分,请参照国家电网有限公司人力资源招聘平台发布的相应通告。
五、有以下情形之一的,将取消应聘毕业生的录用资格
应聘者若在求职环节提供不实材料,例如:在招聘网站填写的资料有误;伪造或篡改各类证明文件,诸如毕业推荐书、成绩单、学历文件及各类资格证明、荣誉证书等;更改毕业院校名称、专业名称,夸大在校期间的成绩和所获荣誉的;对个人真实背景隐瞒不报,比如健康状况、学习或工作履历、应聘签约或升学录取等情形。
2.在应聘考试过程中作弊或协助他人作弊的;
扰乱应聘安排,在互联网或各种平台上编造虚假信息引发麻烦的,散布没有根据的话的。
4.携带手机或摄影、录像设备进入笔试及面试场所的;
5.未按规定时间取得毕业相关证书并办理入职手续的;
6.应予取消资格的其他情形。
六、联系方式
招聘咨询电话:029-81002134
招聘咨询时间:工作日16:00—18:00



