一、公司简介
国网陕西省电力有限公司作为国家电网有限公司的直属企业,由后者与陕西省国资委联手组建而成。该公司承担着陕西省境内电网的规划、维护和运行工作,致力于保障陕西地区经济社会的繁荣进步,并为城乡居民提供稳定可靠的电力服务。到2023年岁末,省内电力系统发电设备总功率达9606.5万千瓦,35千伏级及以上变电设施包含开关站和高抗站在内的数量为1435处,变电设备总容量为17964.57万千伏安,35千伏及以上输电线路累计长度为6.41万公里;全省电力系统峰值用电功率为3976万千瓦,单日最高用电量为8.5亿千瓦时。
二、招聘安排
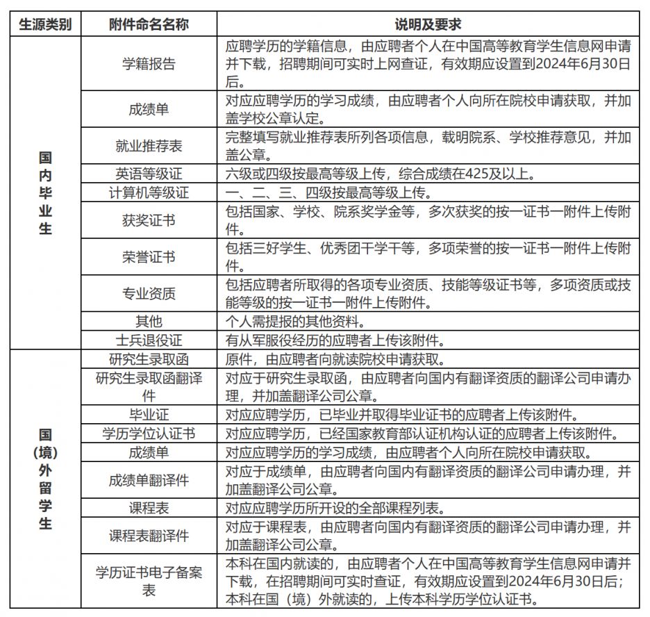
网上进行登记,应聘者需在国家电网有限公司人力资源招聘平台(网址:https://zhaopin.sgcc.com.cn)依照指引填写个人履历,提交相关材料,并选择申请的单位,整个批次申请的期限到2024年3月31日为止。所有文件必须单独作为附件上传,一个文件对应一个附件,若有多文件则可设置多个附件,附件名称需与所列名称保持一致,具体规范如下:
图源:国家电网有限公司人力资源招聘平台
资格审查环节,公司会对求职学生的履历资料进行初步挑选,依据个人意愿挑选出表现突出的候选人,通过现场资格核实达标者,方可领取统一的笔试资格证明。若应聘者将第一志愿投递至本公司,在条件相同的情况下会获得优先考虑。若附件提交不齐全或信息登记存在遗漏,将直接影响到履历的筛选结果。学籍验证码没有填写,该码需在登录后进行学籍认证环节填写,学籍报告未上传,或者专业和学历等资料与学籍报告内容不相符的,都不能通过简历的初步审核。
应聘毕业生必须通过资格审查,然后参加国家电网有限公司举办的统一笔试,所有想要被录用的毕业生都必须通过统一面试,考试通知会通过招聘平台的站内消息发送(个人中心可以查看),同时也会用手机短信提醒,本次笔试初步定于4月14日举行,但最终考试时间以统一考试公告为准,具体安排会在后续公告中说明。
选定最终录用人员,需结合本公司实际需求与岗位标准,全面权衡笔试、面试表现及求职意向,从中选拔优秀毕业生,经国家电网有限公司审批通过后,于招聘网站上公布结果。若条件相仿,优先录用曾服役的军人。
经过体检合格的毕业生,将被正式录用并签署工作协议,双方将按照规定完成相关手续,确保就业关系的确立和后续工作的顺利开展。
未通过简历筛选、笔试或面试的毕业生,不再另行通知。
三、报名条件和需求信息
(一)报名条件
国家统一招生范畴内的一般大学2024届的毕业生,并且其学生档案资料在中华大学学籍网(http://www.chsi.com.cn)上能够检索到,另外有少数满足国家电网企业录用标准的海外高校研究生
到2024年6月30日为止,攻读博士学位的学生通常年龄不能超过三十三岁,读硕士学位的学生一般不超过二十八岁,本科毕业的学生一般不超过二十五岁,专科毕业的学生一般不超过二十三岁,如果个人条件突出,并且与岗位非常契合,年龄限制可以适当放宽一些。
个人品质良好,恪守诚信原则,富有开拓精神,善于掌握新知,能够洞察事务本质并妥善处置难题,无任何违法违规或行为失当的过往记录。
身体状况良好,达到了国家公务员体检的要求,能够胜任电力行业的工作,并且会依照公司的规章制度行事。有某些健康状况的人,不能担任该职位,具体包括:视觉方面,有色觉障碍,或者双眼矫正视力不足1.0;听觉方面,存在耳朵方面的缺陷;肢体方面,有四肢活动受限的情况;心理或身体方面,有害怕高处的情况,或者有比较严重的心脏和血管方面的毛病,这类情况不适合从事电力登高作业;还有,经过专业医院检查,认为不适合从事电力相关工作的其他情况。
(二)需求信息
本公司2024年第二期招募方案预计招收约500名员工,实际录用人数会依据上级机构的审批结果以及申请者的背景资料、首期签约状况进行适当变动。所有岗位所需的专业均指学历教育中的主修学科,并不涵盖第二段学习经历或获得的学位。专业认定需参照学籍核实文件,而专业分类则按照国家电网集团的招募平台分类标准执行。详细需求内容如下:
电工领域涉及多个学科方向,例如电气工程学科,电力系统及其自动化学科,电气工程及其自动化学科,高电压与绝缘技术学科,电机与电器学科,电工理论与新技术学科,电力电子与电力传动学科,继电保护学科,能源和电力系统学科,供用电技术学科等。
信息技术领域:涵盖计算机科学和技术、网络与安全防护、通讯工程以及相关学科。
安全工程、土木工程、水文水资源工程、热能动力工程、机械制造及其自动化专业、自动化专业、环境工程专业、测绘工程专业以及相关学科。
经济管理学科范畴涵盖会计学科、资金运营领域、鉴证服务学科以及相关学科分支,但不包含金融学科
管理学科涵盖技术经济领域,涉及工程管理方面,包含人力资源管理内容,涉及管理科学与工程范畴,涉及企业管理层面,还包括相关学科专业。
其他学科领域涵盖法学、马克思主义哲学、汉语言文学、有机化学以及相关学科。
四、有关要求
国家电网招聘网是本公司接收大学毕业生求职登记的唯一渠道,本公司不接受通过电话、邮寄材料、电子信箱等途径进行的应聘登记。
求职者须对自身资料的全满性、确实性以及相符性承担义务,并且妥善守护个人账号与密码,以保障个人资料安全。
为了确保应聘毕业生能够及时获取考试相关信息和通知,应聘毕业生需要在国家电网有限公司人力资源招聘平台上准确录入联系电话,并保证通讯设备随时可用,如果因为个人通讯问题导致未能及时收到通知,进而影响应聘结果,责任由应聘毕业生自行承担。
本公司招募职员时,不会向应聘者收取任何报名费用、中介酬金、服务开销或文件处理费,也不举办任何类型的考前辅导班,不推荐特定的教材或学习资料,敬请各位求职者提高警觉,谨防上当受骗。
网上报名的相关细节,以及招聘考试的笔试部分内容等未尽部分,请查阅国家电网有限公司招聘平台发布的相应通告。
五、有以下情形之一的,取消应聘毕业生的录用资格
1.伪造、涂改学历学位及相关资格证书、获奖证明的,
2.蓄意修改所学专业名称,虚报在校成绩的;
3.在应聘考试过程中作弊的,
4.未按我公司要求完成就业协议签订或办理录用手续的;
5.未按国网公司规定时间取得完备入职手续并办理入职的;
6.应予取消资格的其他情形。
六、咨询联系方式
咨询时间:招聘期间工作日16:00-18:00
咨询电话:029-81002134
邮箱:sx rzyg@163.com





