这期文字是要给大伙亮出具有小米品牌属性旗下包含红米整个系列手机产品的详尽参数比较情况,罗列出每一款产品的优势表现以及存在的欠缺地方;以便大伙能够细致知晓详尽参数,进而开展对比,为大家提供参考来进行选购抉择。
小米手机产品线在2025年延续了一直以来的高性价比特性,给消费者提供了从入门到旗舰的多价位段挑选,本指南会协助您全面知晓当下在售机型的主要参数差别。
此文覆盖小米手机于国内售卖的手机,仅 tally 正处销售状态以及有库存之机型,已下架或者无库存之机型不在此文统计范畴,仅统计官网、京东、天猫的官方店铺,不比较第三方商家之售价,不囊括折叠屏手机机型,折叠屏手机的对比会置于专门的对比文章之中。
看前领个包,试试运气
前段时间撰写过依照品牌类别进行划分以及按照价位类别予以分类的文稿,要是存在需要知晓其内容的情况,那就能够点击下方所给出的链接去开展查阅操作。
按处理器型号分类:
联发科天玑 9400
高通骁龙 8 至尊版
联发科天玑 9300+
联发科天玑 9300
高通骁龙 8 Gen3
高通骁龙 8 Gen2
按价位段分类:
1000-2000 元价位段
2000-3000 元价位段
3000-4000 元价位段
5000-6000 元价位段
6000 以上价位段
(文章还在整理,去年写的没继续跟进,近期重新整理。)
按品牌分类:
小米 / 红米(本篇)
华为产品序列,荣耀产品范畴,OPPO旗下含一加、realme之名,vivo旗下有iQOO之谓,魅族特色所在,三星(有待进一步完善其详情) 。
小米,其中包括红米REDMI,正在销售的手机数量并不是很多,其产品线的划分相对比较清晰,总共也就只有几个系列。
从低价到高价、从低端到高端排列为:
小米:小米 Civi 系列 < 小米数字系列
红米:REDMI 数字系列 < REDMI Note 系列 < REDMI Turbo 系列 < REDMI K 系列
首先我们来看,
红米数字系列
这个系列所有机型都不推荐。
有一款名为红米 14C 的手机,它属于 4G 手机范畴,其价格着实低廉,要是平常用于跑外卖接单,要是平常用于打电话,要是平常用于聊天,那么可以予以考虑,然而在其余情形下不建议选择,在刷视频时不建议选用,给老人购买时也不建议选购。
剩下三款在图里更不建议考虑,小米带有标志R的全部机型,属于协作运营商的机型,这几款机型配置差距不算大,然而带有R的机型却贵出不少。
预算着实不够,那么在这几款机型当中挑选 14C,要是预算还能够增加那么一丁点儿,就可以瞅一瞅下面的 Note14 标准版,6 + 128 此处并没有贵太多。
红米 Note 系列
Note 14标准版,在国家补贴之后,其价格下探到了806起,Pro+的国补价格是1299起;
Note 14 Pro系列于设计方面亮点颇多,特别是Pro版本,其暮光紫、幻影青等拼色后盖,将素皮材质与渐变工艺相融合,极大提升了视觉层次以及质感,在发布会上,Pro系列把防水防摔续航当作主要亮点来做宣传。
运行全系,能流畅应对日常应用跟轻度游戏,它采用天玑 7300-Ultra(Pro)和骁龙 7s Gen 3(Pro+)芯片,特别适宜学生党、长辈以及对游戏需求比较低的用户;Pro+ 在这个价位段,摄像头的搭配挺好,有着长焦跟超广角,一个 6200mAh 的电池,在去年发布时,同档位容量属领先水平,可满足用户一整天的使用需求。
Pro+ 机型支持红外遥控,上图有误。
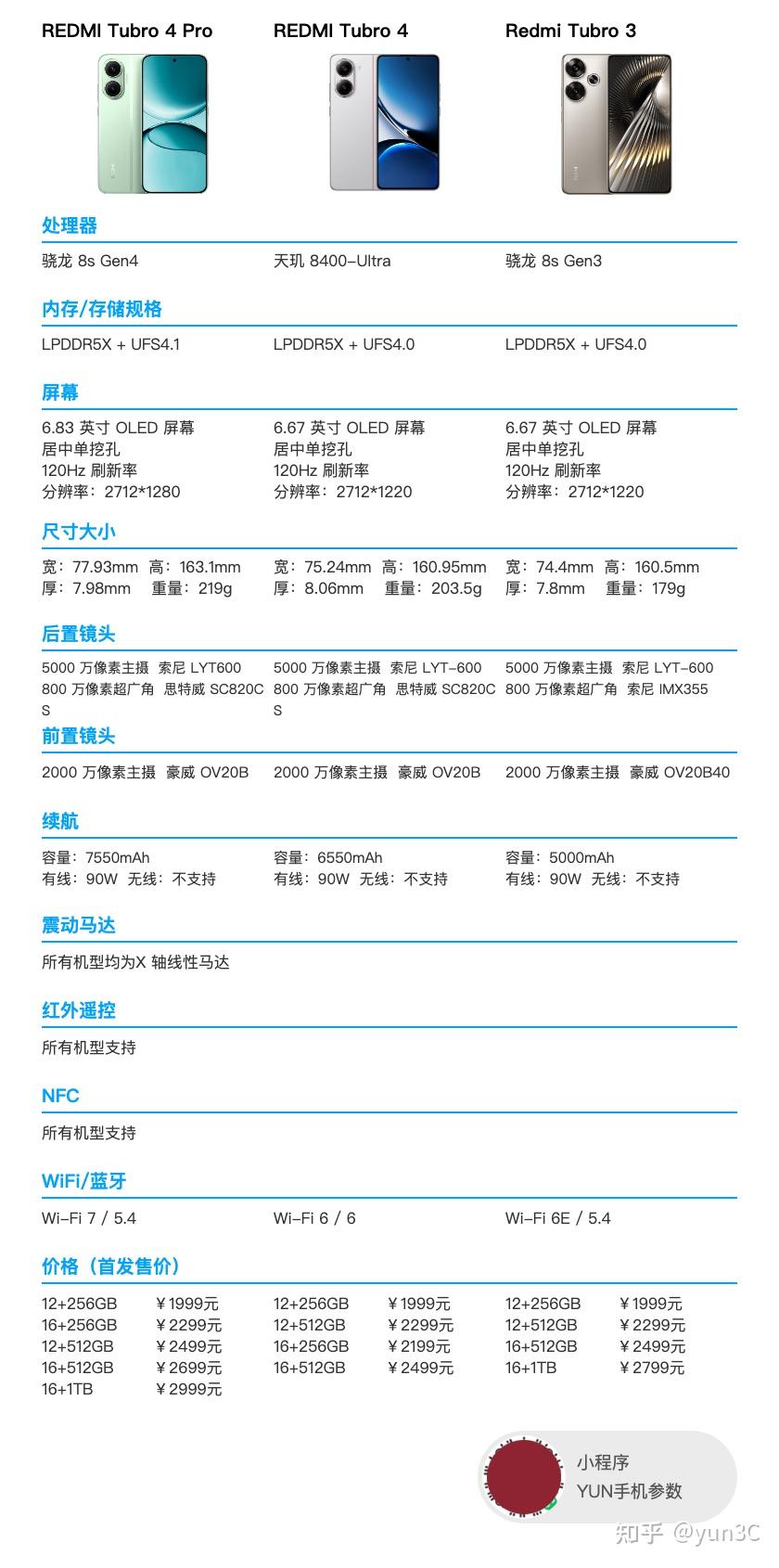
红米 Turbo 系列
去年发布的机器是Turbo 3,三款机器一同放在一起进行对比它没有优势,目前不建议选择它。
红米Turbo系列,是红米于去年新增的产品线,该产品线属于高性能中端类型,其定位处于K系列与Note系列两者之间,主打性能越级以及长续航,在性价比方面表现突出。
Turbo 4 Pro,其相比Turbo 4在价格方面更贵,较Turbo 4贵出了200,此为最新价格。
多200可得处理器提升,约30%,闪存速度提升,UFS4.1,金属中框,其余两款是塑料中框,电池提升,7550mAh,在云彩数据库今年电池容量排行中排第4名,支持WiFi7。
这个系列适合游戏爱好者、学生党、注重续航的用户。
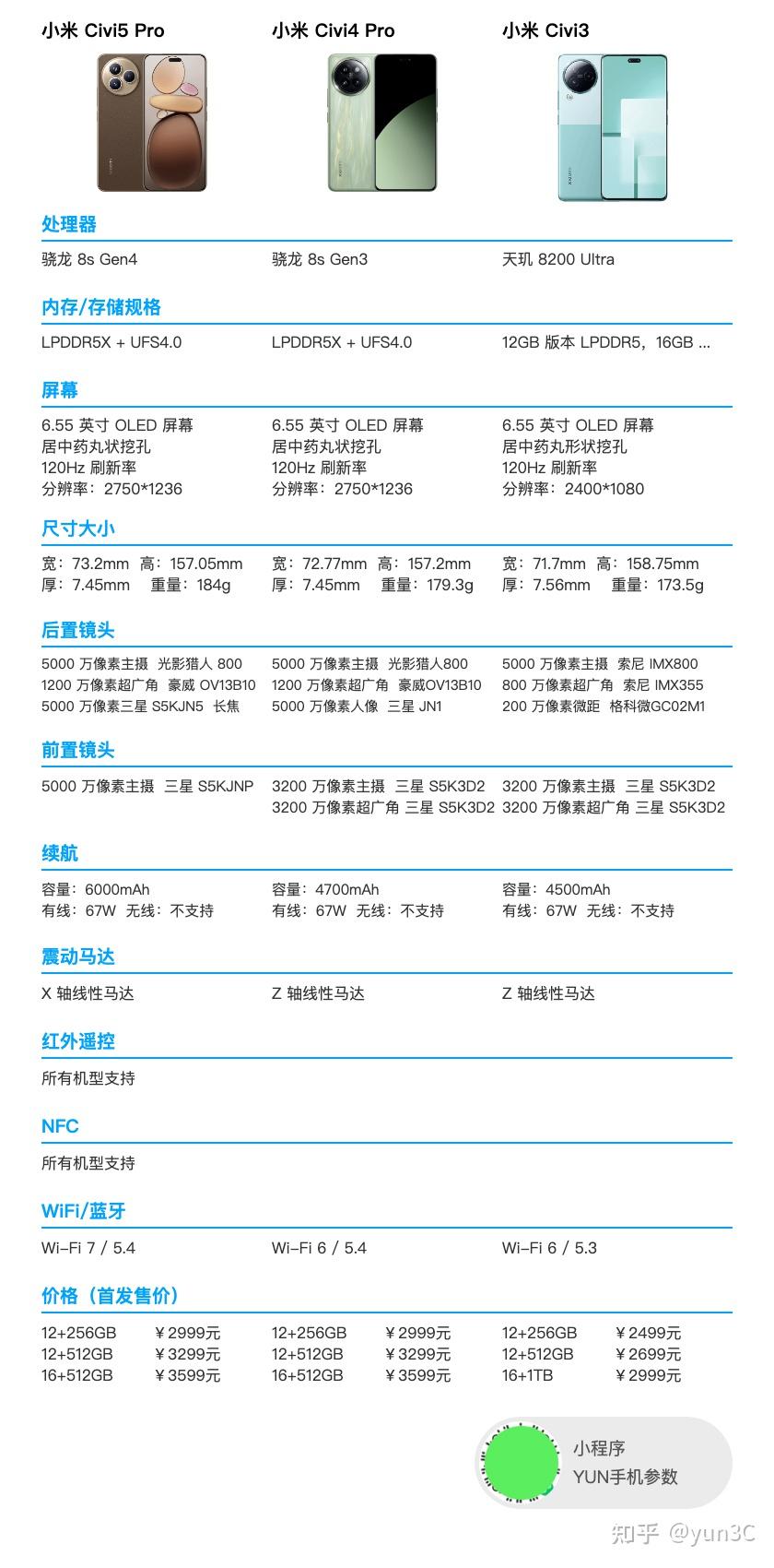
海外版Turbo 4 Pro, POCO F7,小米Civi系列
小米Civi系列把美学影像当作主打,是专注于一类产品的系列,这类产品属于轻旗舰系列,其特点是有着时尚设计以及人像摄影方式 。
这个系列的更新频率会是一年,其现役的机型是Civi 5 Pro,还有Civi 4 Pro。
Civi 5 Pro前置摄像头数量变为1个,首次采用Nano Prism超透纳⽶棱镜技术,感光度提升了25%,像素为5000万,弱光下自拍时噪点减少40%,夜拍画面更纯净,适合自拍爱好者以及Vlog创作者。
这一代,Civi 5 Pro,电池容量从 4700mAh 提升到了 6000mAh,采用金属中框,搭配四曲面玻璃背板。
目前补贴后减 450。
红米 K 系列
红米K系列,属于子品牌当中配置最高的系列,它的芯片策略,在近些年已经形成了规律,
这次取消了K80系列中的K80e这个型号,该型号的配置定位是Turbo4机型。
K60系列当中有了无线充电,K70这一代把无线充电给全系取消,K80 Pro无线充电又回来了,电池容量全面得到提升,提升到了6550mAh以及6000mAh 。
此次 K80 的外观,其背面呈现出类似 Civi 系列的样式,也就是那种位于左上角的大圆形 Deco,它的颜值有着显著的提升,总体而言更具备美感。
屏幕是同款华星光电 M9 材质,该材质用于小米 15 系列,并且屏幕调校方案基本一致。
K80标准版的摄像头,和上一代相比,移除了一颗微距镜头,这颗微距镜头实用性不高,此前多为凑数配置。
K80 Pro 在影像方面做了升级处理,其主摄维持原状未变,把长焦镜头换成了和小米 15 同款的三星 JN5 传感器。
除了别的方面,K80全系列配备3D超声波指纹,配备那个T1S信号增强芯片,还具备无网通信,从而增强应急通信能力。
购机建议:
最终按要求生成的句子:关乎均衡体验连同长续航考量,K80 标准版,上代旗舰性能仍具强大力度,搭配 6000mAh 大电池,于性价比层面显著突出 。
有着骁龙 8 至尊处理器,设置了长焦镜头,具备无线充电功能,追求极致性能与长焦镜头拍照的 K80 Pro,逗号K80 Pro逗号骁龙 8 至尊加长焦加无线充电,逗号追求极致性能与长焦镜头拍照,句号
K80 Pro 和小米 15 标准版如何选择,
小米 15 的主摄具备更强的性能,其拍照体验更为出色,小米 15 属于小屏机型,并且具备支持 USB3 5Gbps 传输速率 ,此传输速率仅在连接电脑传数据时发挥作用 。
外版K80,POCO F7 Pro小米数字系列
这次,有好几家的 Pro 机型,都下放了潜望长焦,以往,只有 Ultra 型号才有潜望长焦。
全系配备USB3,标准版速率为5Gbps,其余型号速率是10Gbps,所有厂商中为数不多支持此速率的机型是这些,其他厂商旗舰机型大多是5Gbps,在上图底部的工具里可查到这些 。
15标准版,主打小尺寸直屏的设计,其电池容量,相比上一代4610mAh,有小幅提升,日常续航表现稳定。
首发骁龙旗舰处理器有处理器常规操作,15S Pro 是发布不久的机型,各方面和 Pro 配置基本一致,其处理器为自研的玄戒 O1,跑分比骁龙 8 Elite 低一点,内存规格提升至 LPDDR5T,价格便宜几百。
同样搭载骁龙 8 Elite 的 REDMI K80 Pro,与小米 15 系列该如何选呢,15 系列具备更好的拍照镜头,对于拍照需求不大的人选择 K80 Pro,有潜望长焦需求的选 15 Pro,而追求极致影像表现以及专业创作能力的用户要选择 15 Ultra 。
至此,本文针对2025年当前小米(含红米)正在售卖的主力机型,进行了参数对比,还做了选购要点分析,现在告一段落。从入门机型到旗舰机型,小米有着丰富的产品线,具备一贯的高性价比,为不同需求的用户,提供了多样化的解决方案。
这篇文章努力借助详实的数据分析,帮您拨开那层迷雾,寻找到特别适合您的那款,不存在完美的手机,有的只是最契合您使用场景以及预算的选择。
本系列会持续去更新,从而给您供给最新的购机参考,还能够运用上图的这个工具去查看更多的机型对比。












		
		
